必威(betway·西汉姆联)官方网站 - Platinum China
首页
学院概况
学院简介
现任领导
机构设置
学院新闻
新闻动态
通知公告
信息公开
师资队伍
环境科学
环境工程
生物科学
本科生培养
专业简介
培养方案
教学动态
研究生培养
学科简介
硕士生导师
研究生招生
研究生培养
科学研究
研究团队
科研项目
科研动态
学术交流
党团建设
党建动态
学生工作
招生就业
资助工作
学生活动
日常管理
实验室管理
规章制度
下载
规章制度
下载
规章制度
网站首页
实验室管理
规章制度
正文
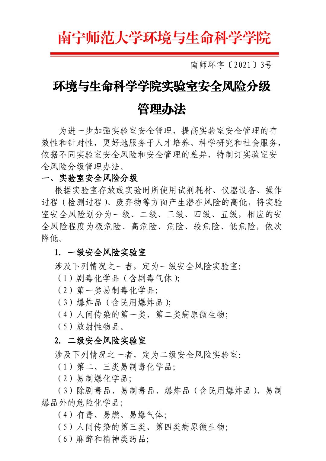
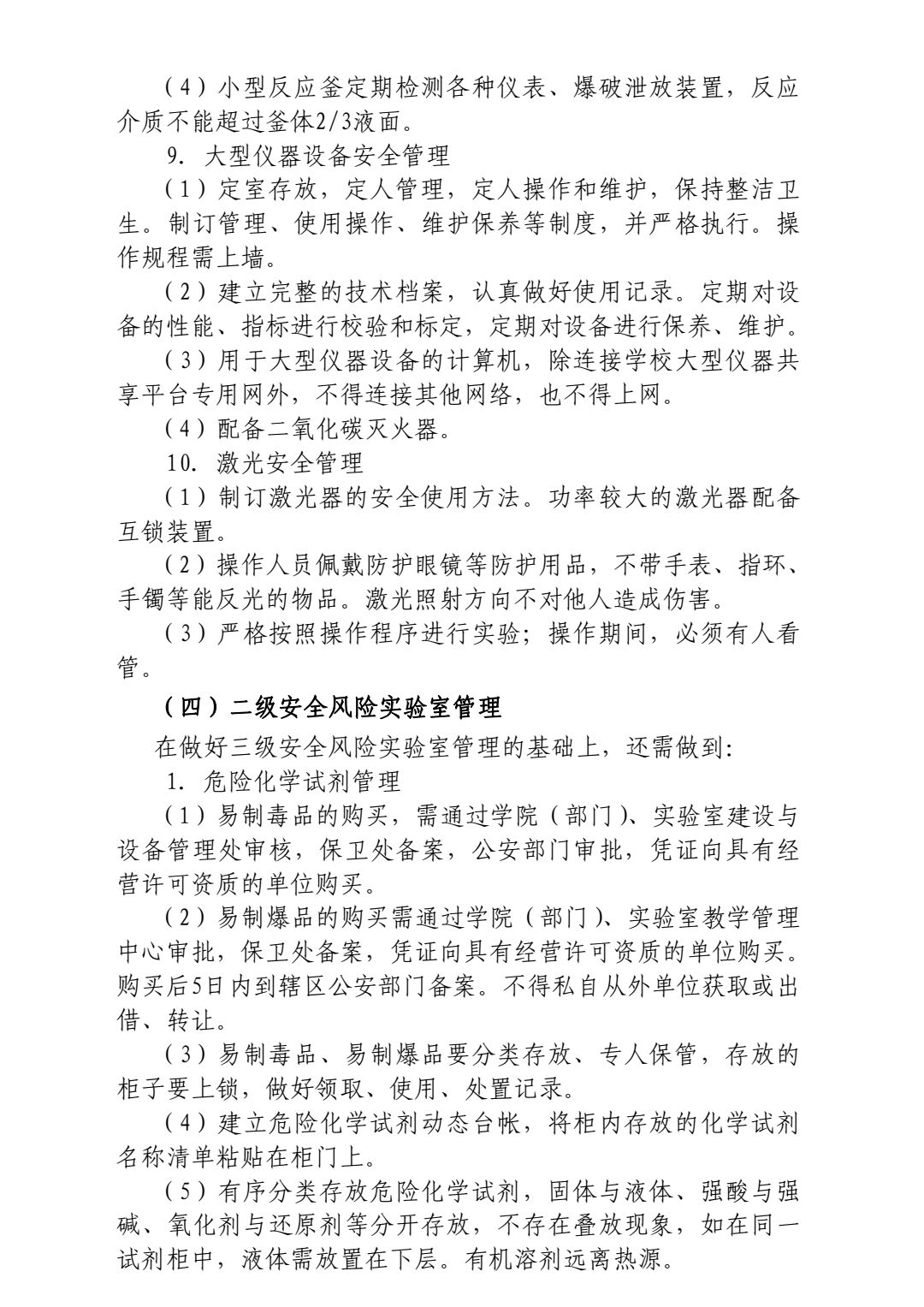
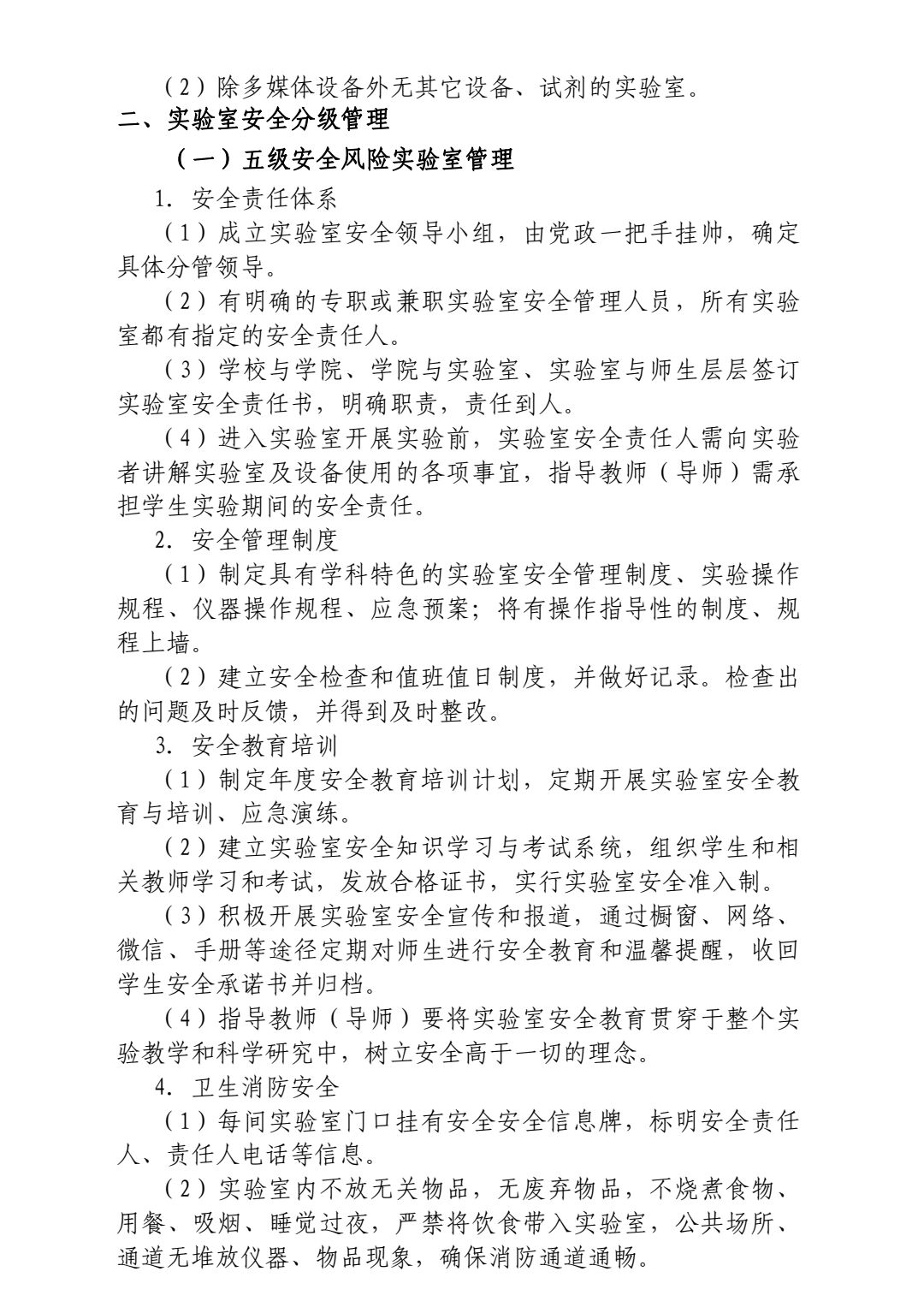
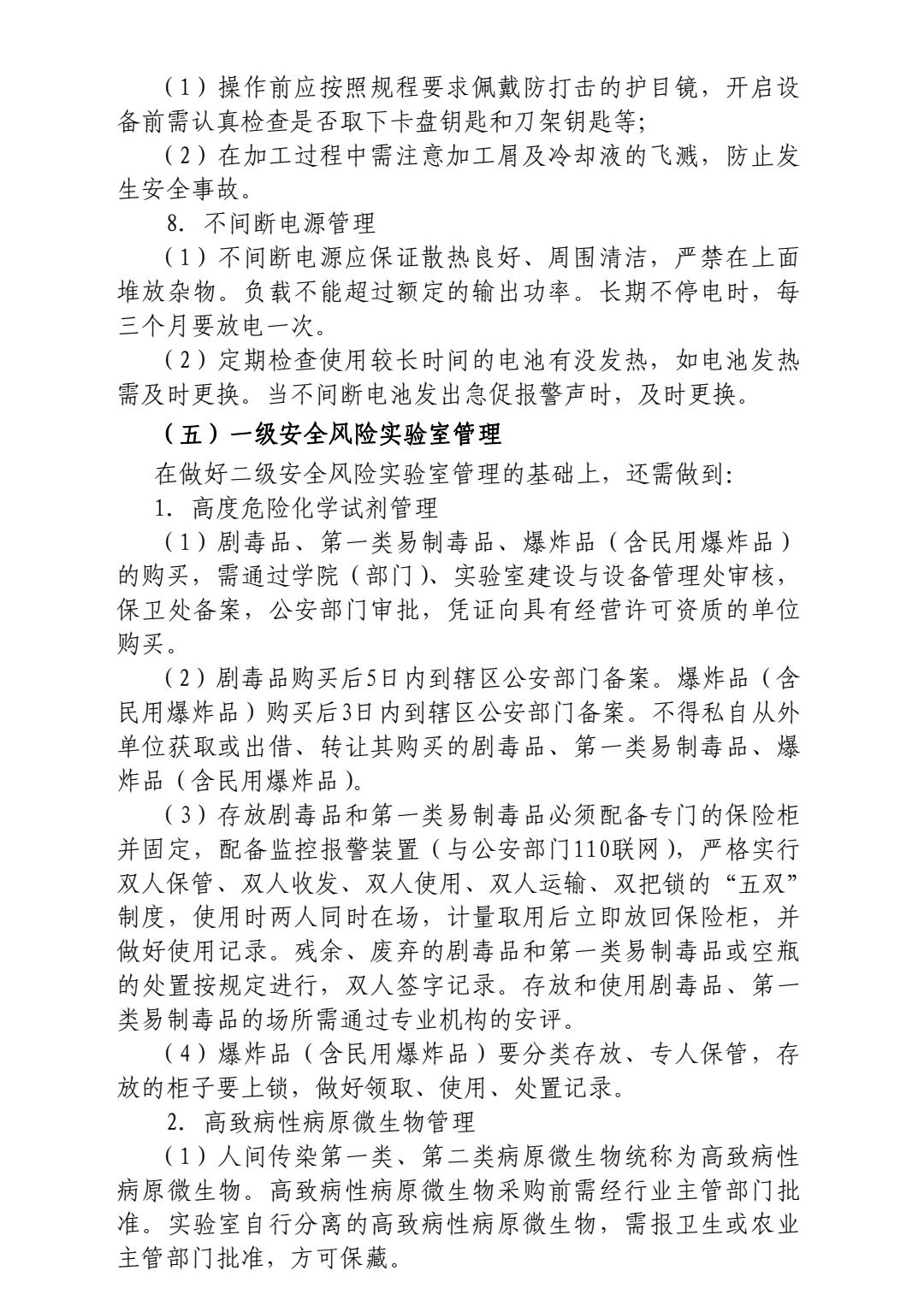
betway必威西汉姆联官网实验室安全风险分级管理办法
2022年05月28日
浏览量:次
来源:
作者:
[打印文章]
[添加收藏]
下一篇:
betway必威西汉姆联官网实验室化学试剂管理办法
版权所有:必威(betway·西汉姆联)官方网站 - Platinum China 广西南宁市武鸣区新宁路508号 邮编:530100
备案号:
桂ICP备05000947号
联系电话:0771-6210057